¡¡¡Eleva tus Estándares a Nivel Internacional con Nuestra Certificación de Sistemas de Gestión!!! 🌎✅
En Audamex, ofrecemos servicios de certificación de sistemas de gestión con reconocimiento global y debidamente acreditados
Beneficios Únicos de Nuestra Certificación:
Reconocimiento Internacional: Nuestras certificaciones abren puertas en mercados globales, aumentando la confianza en tu marca y productos.
Equipo Multidisciplinario Interno: A diferencia de otros, no contratamos auditores externos. Nuestro equipo está compuesto por expertos multidisciplinarios con un riguroso proceso de calificación, garantizando auditorías profundas y de alta calidad.
Amplia Gama de Certificaciones: Estamos calificados en diversas normativas, lo que permite ofrecer un servicio integral adaptado a tus necesidades específicas, maximizando el valor de cada auditoría.
Compromiso con la Transparencia y Seguridad: Contamos con el registro Repse, lo que refuerza nuestro compromiso con la transparencia y la seguridad, asegurando que cada paso del proceso cumple con los más altos estándares éticos y de confiabilidad.
Nuestras Certificaciones
Procesos Audamex


Ampliación, Reducción de alcance


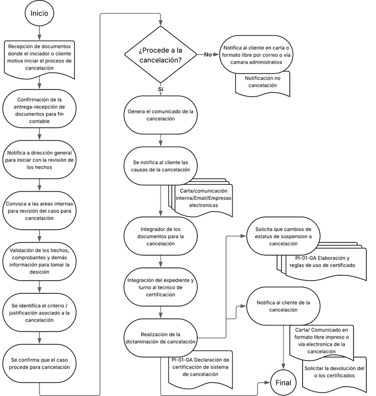
Cancelación de la certificación


Otorgar la certificación
Información de Contacto
contacto@audamex.com
Síguenos en Redes
¿Listo para Transformar tu Empresa? ¡Nosotros Estamos Listos para Ayudarte!
(55)5235-6544
(55)5235-6545
(55)56968975
