

¡¡¡Comprometidos con la Igualdad y el Empoderamiento!!!
En un mundo donde la diversidad y la inclusión son la clave para la innovación y el éxito sostenible, nuestras certificaciones en diversidad e inclusión te colocan a la vanguardia. Con estándares reconocidos como la NMX-R-025-SCFI-2015, la ISO 30415:2021 Gestión de los recursos humanos - Diversidad e inclusión y la ISO 53800:2024 Promoción y aplicación de la igualdad de género y el empoderamiento de la mujer, ayudamos a tu organización a construir un entorno inclusivo que valora el talento y fomenta el respeto y la igualdad. Juntos, creamos una cultura organizacional donde cada voz cuenta y cada persona puede desarrollarse plenamente.
Beneficios Únicos de Nuestras Certificaciones
Mejora del Clima Laboral y Aumento de la Productividad
Atracción y Retención de Talento Diverso
Fortalecimiento de la Reputación Corporativa
Cumplimiento Legal y Reducción de Riesgos
Impulso a la Innovación y Creatividad
Acceso a Nuevas Oportunidades de Mercado
Garantía de Calidad al Certificarse con AUDAMEX
Cultura Organizacional Sostenible y Responsable
Amplia Gama de Certificaciones
Compromiso con la Transparencia y Seguridad
Nuestras Certificaciones
Para más información, contáctenos:


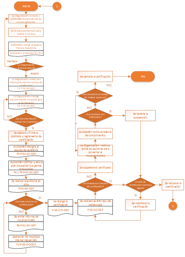
Proceso de Certificación
NORMA MEXICANA NMX-R-025-SCFI-2015 EN IGUALDAD LABORAL Y NO DISCRIMINACIÓN


Información de Contacto
contacto@audamex.com
Síguenos en Redes
¿Listo para Transformar tu Empresa? ¡Nosotros Estamos Listos para Ayudarte!
(55)5235-6544
(55)5235-6545
(55)56968975
